真空断路器弧后等离子体探针诊断系统

上一篇

下一篇

葛国伟, 陈里昂, 程显, 陈辉, 杜帅. 真空断路器弧后等离子体探针诊断系统[J]. 真空科学与技术学报, 2023, 43(1): 51-59. doi: 10.13922/j.cnki.cjvst.202206007
引用本文: 葛国伟, 陈里昂, 程显, 陈辉, 杜帅. 真空断路器弧后等离子体探针诊断系统[J]. 真空科学与技术学报, 2023, 43(1): 51-59. doi: 10.13922/j.cnki.cjvst.202206007
Guowei GE, Li'ang CHEN, Xian CHENG, Hui CHEN, Shuai DU. Probe Diagnostic of Post-Arc Plasma System for Vacuum Circuit Breaker[J]. zkkxyjsxb, 2023, 43(1): 51-59. doi: 10.13922/j.cnki.cjvst.202206007
Citation: Guowei GE, Li'ang CHEN, Xian CHENG, Hui CHEN, Shuai DU. Probe Diagnostic of Post-Arc Plasma System for Vacuum Circuit Breaker[J]. zkkxyjsxb, 2023, 43(1): 51-59. doi: 10.13922/j.cnki.cjvst.202206007

真空断路器弧后等离子体探针诊断系统

    通讯作者: E-mail: chengxian@zzu.edu.cn
  • 中图分类号: TM561.2

Probe Diagnostic of Post-Arc Plasma System for Vacuum Circuit Breaker

    Corresponding author: Xian CHENG, chengxian@zzu.edu.cn
  • MSC: TM561.2

  • 摘要: 真空断路器弧后阶段残余等离子体电子密度是表征弧后微观特性的重要参量。本文分析了探针诊断方法的工作原理,提出了一种基于电子饱和区的真空电弧弧后残余等离子体电子密度探针诊断方法。设计了探针结构、探针控制单元和数据处理系统,研制了基于单探针的真空断路器弧后残余等离子体诊断系统。利用可拆卸式真空灭弧室搭建了诊断实验平台,系统研究了开断电流、触头结构、测量位置等因素对弧后电子密度空间分布的影响。研究表明:真空断路器弧后等离子体探针诊断系统测量的弧后初始电子密度范围在1010−1011 cm−3,衰减时间为30−40 μs,变化规律与弧后鞘层理论一致,并与国内外其他诊断方法的测量结果进行对比,验证了探针诊断方法的可行性和有效性,为真空电弧弧后电子密度的诊断提供了一种有效、简便的方法。
  • 加载中
  • 图 1  探针伏安特性曲线示意图

    Figure 1.  Schematic diagram of the volt-ampere characteristic curve of the probe

    图 2  探针测量电路示意图

    Figure 2.  Schematic diagram of probe diagnostic plasma measurement circuit

    图 3  探针结构示意图

    Figure 3.  Probe structure diagram

    图 4  探针布置方式示意图

    Figure 4.  Schematic diagram of probe placement

    图 5  探针控制电路

    Figure 5.  Probe control circuit

    图 6  数据处理流程图

    Figure 6.  Data processing flow chart

    图 7  实验电路

    Figure 7.  Experimental circuit

    图 8  整体实验平台

    Figure 8.  Overall experimental platform

    图 9  探针实验整体波形图

    Figure 9.  Overall waveform of probe experiment

    图 10  不同电流下弧后电子密度的衰减过程对比图

    Figure 10.  Comparison of attenuation process of electron density post-arc under different current currents

    图 11  不同距离下电流过零时刻电子密度对比图

    Figure 11.  Comparison diagram of electron density when the current crosses zero at different distances

    图 12  不同触头结构下弧后电子密度衰减过程对比图

    Figure 12.  Comparison of attenuation process of electron density post-arc under different contact structures

    图 13  不同位置下电流过零时刻电子密度对比图

    Figure 13.  Comparison diagram of electron density at different positions when the current crosses zero

    图 14  与前人实验的电子密度测量结果对比图

    Figure 14.  Comparison with the electron density measurement results from previous experiments

    表 1  弧后等离子体零区初始电子密度

    Table 1.  Initial electron density in the zero region of the post-arc plasma

    开断电流Iarc/kA23456
    电子密度ne/1010cm−32.12.73.94.85.7
    下载: 导出CSV
  • [1] 王建华, 耿英三, 刘志远. 输电等级单断口真空断路器理论及其技术[M]. 北京: 机械工业出版社, 2017 Wang J H, Geng Y S, Liu Z Y. The theory and technology on technical transmission voltage level single break vacuum interrupter[M]. Bei Jing: China Machine Press, 2017
    [2] Ge G W,Cheng X,Xie W,at all. Review on basic theory and technology of multi-break VCBs[J]. Power System Technology,2019,43(12):4582−4590 (葛国伟,程显,谢伟,等. 多断口真空开关基础理论及技术综述[J]. 电网技术,2019,43(12):4582−4590(in chinese) Ge G W, Cheng X, Xie W, at all. Review on basic theory and technology of multi-break VCBs[J]. Power System Technology, 2019, 43 (12): 4582− 4590
    [3] Liao M F,Duan X Y,Zou J Y. Dynamic dielectric recovery characteristics of vacuum circuit-breakers with double-break[J]. Chinese Journal of Vacuum Science and Technology,2007,27(03):190−194 (廖敏夫,段雄英,邹积岩. 双断口真空开关的动态介质恢复特性分析[J]. 真空科学与技术学报,2007,27(03):190−194(in chinese) Liao M F, Duan X Y, Zou J Y, Dynamic dielectric recovery characteristics of vacuum circuit-breakers with double-break[J]. Chinese Journal of Vacuum Science and Technology, 2007, 27 (03): 190− 194
    [4] Wang H Y,Cheng X,Ge G W,at all. Investigation on dielectric recovery performance of short vacuum gap in medium-voltage hybrid DC circuit breakers[J]. Power System Technology,2020,44(01):377−384 (王华清,程显,葛国伟,等. 中压混合式直流断路器真空短间隙介质恢复特性[J]. 电网技术,2020,44(01):377−384(in chinese) Wang H Y, Cheng X, Ge G W, at all. Investigation on Dielectric Recovery Performance of Short Vacuum Gap in Medium-voltage Hybrid DC Circuit Breakers [J]. Power System Technology, 2020, 44 (01): 377− 384 .
    [5] Li X B,Leng S,Hu Z H. Post-arc sheath of vacuum circuit breaker: a simulation study in PIC-MCC method[J]. Chinese Journal of Vacuum Science and Technology,2019,39(11):1033−1038 (李旭彬,冷爽,黄智慧. 基于PIC-MCC模型的真空开关弧后鞘层仿真研究[J]. 真空科学与技术学报,2019,39(11):1033−1038(in chinese) Li X B, Leng S, Hu Z H. Post-Arc Sheath of Vacuum Circuit Breaker: A Simulation Study in PIC-MCC Method [J]. Chinese Journal of Vacuum Science and Technology, 2019 , 39 (11): 1033−1038.
    [6] Sarrailh P,Garrigues L,Hagelaar G J M,et al. Expanding sheath in a bounded plasma in the context of the post-arc phase of a vacuum arc[J]. Journal of Physics D-Applied Physics,2008,41(1):015203 doi: 10.1088/0022-3727/41/1/015203
    [7] Geng Y X,Liu X M,Chen H,et al. Simulation analysis of the post-arc sheath development process for the vacuum circuit breaker[J]. Chinese Journal of vacuum Science and Technology,2021,41(07):626−631 (耿钰翔,刘晓明,陈海,等. 真空断路器弧后鞘层发展过程仿真分析[J]. 真空科学与技术学报,2021,41(07):626−631(in chinese) Geng Y X, Liu X M, Chen H, et al. Simulation Analysis of the Post-Arc Sheath Development Process for the Vacuum Circuit Breaker [J]. Chinese Journal of vacuum Science and Technology, 2021 , 41 (07): 626-631 .
    [8] Yingyao Z,Xinye X,Lijun J,et al. Fractal-based electric field enhancement modeling of vacuum gap electrodes[J]. IEEE Transactions on Dielectrics and Electrical Insulation,2017,24(3):1957−1964 doi: 10.1109/TDEI.2017.006364
    [9] Dan W,Lijun W,Jie L,et al. 2D particle-in-cell/monte carlo collisional simulation of the plasma initiation in the vacuum breakdown stage[J]. Journal of Physics D-Applied Physics,2020,53(3):035210
    [10] Dan W,Lijun W,Zhiwei W,et al. 2-D particle simulation on the influence of transverse magnetic field on the plasma decay in postarc stage of vacuum circuit breakers[J]. IEEE Transactions on Plasma Science,2020,48(11):3975−3981 doi: 10.1109/TPS.2020.3028646
    [11] Yongpeng M,Zongqian S,Shenli J,et al. One-dimensional particle-in-cell simulation on the influence of electron and ion temperature on the sheath expansion process in the post-arc stage of vacuum circuit breaker[J]. Physics of Plasmas,2015,22(2):023511 doi: 10.1063/1.4913677
    [12] Anders,A. Breakdown of the high-voltage sheath in metal plasma immersion ion implantation[J]. Applied Physics Letters,2000,76(1):28−30 doi: 10.1063/1.125645
    [13] Dong H J,Liao M F,Zou J Y,et al. Methods of diagnosing the plasma parameters in vacuum switching arcs based on CCD[J]. Transactions of China Electrotechnical Society,2007,22(6):65−68+81 (董华军,廖敏夫,邹积岩,等. 基于CCD真空开关电弧等离子体参数诊断方法[J]. 电工技术学报,2007,22(6):65−68+81(in chinese) Dong H J, Liao M F, Zou J Y, et al. Methods of Diagnosing the Plasma Parameters in Vacuum Switching Arcs Based on CCD [J]. Transactions of China Electrotechnical Society, 2007, 22 (6): 65− 68+81
    [14] Zhang J,Yuan Z,Chen L X,et al. Vacuum arc plasma emission spectroscopy diagnosis[J]. High Power Laser and Particle Beams,2021,33(06):120−125 (张晋,袁召,陈立学,等. 真空电弧等离子体发射光谱诊断[J]. 强激光与粒子束,2021,33(06):120−125(in chinese) Zhang J, Yuan Z, Chen L X, et al. Vacuum arc plasma emission spectroscopy diagnosis [J]. High Power Laser and Particle Beams, 2021, 33 (06): 120− 125.
    [15] Tomita K,Gojima D,Nagai K,et al. Thomson scattering diagnostics of decay processes of Ar/SF6 gas-blast arcs confined by a nozzle[J]. Journal of Physics D Applied Physics,2013,46(38):4629−4638
    [16] Tomita K,Nagai K,Shimizu T,et al. Thomson scattering diagnostics of atmospheric plasmas in contact with ionic liquids[J]. Applied Physics Express,2014,7(6):066101 doi: 10.7567/APEX.7.066101
    [17] Inada Y,Kamiya T,Matsuoka S,et al. Gap length dependence of two-dimensional electron and copper vapour density distribution over vacuum plasma[J]. Journal of Instrumentation,2015,10(12):C12007 doi: 10.1088/1748-0221/10/12/C12007
    [18] Haoran W,Zhiyuan L,Jiankun L,et al. Investigation of vacuum arc extinction process by planar laser-induced fluorescence// international symposium on discharges and electrical insulation in vacuum[J]. Greifswald, Germany:IEEE,2018:313−315
    [19] Zhenxing W,Jiankun L,Yuecheng L,et al. Two-dimensional observation of copper atoms after forced extinction of vacuum arcs by laser-induced fluorescence[J]. IEEE Transactions on Plasma Science,2020,48(8):2777−2789 doi: 10.1109/TPS.2020.3008277
    [20] Schneider A,Popov S,Dubrovskaya E. et al. Study of the cathode sheath dynamicsafter arc current zero crossing using a two-dimensional langmuir probe system[J]. Russian Physics Journal,2019,62(7):1103−1108 doi: 10.1007/s11182-019-01823-8
    [21] Popov S, Schneider A, Dubrovskaya E, et al. 2-D langmuir probe set for diagnostics of plasma density distribution and cathode sheath expansion after current zero in a vacuum interrupter[C]// 2018 28th International Symposium on Discharges and Electrical Insulation in Vacuum (ISDEIV), Greifswald, Germany: IEEE, 2018: 205-208
    [22] Schneider A,Popov S,Batrakov A,et al. Diagnostics of the cathode sheath expansion after current zero in a vacuum circuit breaker[J]. IEEE Transactions on Plasma Science,2011,39(6):1349−1353 doi: 10.1109/TPS.2011.2134849
    [23] Klajn A. Langmuir probes in switching vacuum arc measurements[J]. IEEE Transactions on Plasma Science,2004,33(5):1611−1617
    [24] Klajn A. Plasma parameters after forced switching-off of the current in vacuum[J]. Przeglad Elektrotechniczny,2013,89(9):17−19
    [25] Cheng Z Y,Zou J Y,Yang L,et al. Langmuir probe as a diagnostic tool for plasma in vacuum arc coating (VAC) processes[J]. Journal of Applied Sciences,1996,(04):475−480 (程仲元,邹积岩,杨磊,等. 朗谬尔探针用于VAC等离子体诊断的初步研究[J]. 应用科学学报,1996,(04):475−480(in chinese) Cheng Z Y, Zou J Y, Yang L, et al. Langmuir Probe as a Diagnostic Tool for Plasma in Vacuum Arc Coating (VAC) Processes [J]. Journal of Applied Sciences, 1996, 14(4): 475-480Popov S.
    [26] Gortschakow S. Optical diagnostics of vacuum arc discharage for switching applications[C]// 2020 7th International Congress on Energy Fluxes and Radiation Effects (EFRE), Tomsk, Russia: 2020: 6-13
    [27] Popov S. Influence of external synchronous AMF on the characteristics of vacuum arc with butt electrodes[C]// 2018 28th International Symposium on Discharges and Electrical Insulation in Vacuum (ISDEIV), Greifswald, Germany: IEEE, 2018: 259-262
  • 加载中
图( 14) 表( 1)
计量
  • 文章访问数:  452
  • HTML全文浏览数:  452
  • PDF下载数:  4
  • 施引文献:  0
出版历程
  • 收稿日期:  2022-06-15
  • 刊出日期:  2023-01-01

真空断路器弧后等离子体探针诊断系统

    通讯作者: E-mail: chengxian@zzu.edu.cn
  • 1. 郑州大学电气与信息工程学院 郑州 450001
  • 2. 河南省输配电装备与电气绝缘工程技术研究中心 郑州 450001

摘要: 真空断路器弧后阶段残余等离子体电子密度是表征弧后微观特性的重要参量。本文分析了探针诊断方法的工作原理,提出了一种基于电子饱和区的真空电弧弧后残余等离子体电子密度探针诊断方法。设计了探针结构、探针控制单元和数据处理系统,研制了基于单探针的真空断路器弧后残余等离子体诊断系统。利用可拆卸式真空灭弧室搭建了诊断实验平台,系统研究了开断电流、触头结构、测量位置等因素对弧后电子密度空间分布的影响。研究表明:真空断路器弧后等离子体探针诊断系统测量的弧后初始电子密度范围在1010−1011 cm−3,衰减时间为30−40 μs,变化规律与弧后鞘层理论一致,并与国内外其他诊断方法的测量结果进行对比,验证了探针诊断方法的可行性和有效性,为真空电弧弧后电子密度的诊断提供了一种有效、简便的方法。

English Abstract

  • 真空断路器广泛应用于中压配电领域[1-2]。真空断路器弧后阶段鞘层发展过程与其开断性能密切相关[3],鞘层发展过程取决于弧后残余等离子体的演变特性,因此加强弧后残余等离子体的诊断研究对真空断路器的大容量方向发展具有重要意义[4]

    近些年来对于弧后阶段粒子扩散过程的探索,国内外学者进行了大量的仿真研究和实验验证。仿真研究主要采用粒子模拟算法,李旭彬等[5]采用PIC-MCC模型,研究了真空开关零区及弧后鞘层的发展过程,得到不同发展阶段下粒子空间、密度和电势的分布参数。P. Sarrailh等[6]建立了对应于真空断路器弧后阶段的仿真模型,研究了等离子体在真空触头间隙的运动过程以及弧后暂态恢复电压的影响。刘晓明等[7]采用等离子体流体力学模型并仿真分析弧后介质恢复和鞘层发展过程,对比研究了不同初始条件下鞘层发展情况。张颖瑶等[8]基于真空断路器触头表面微凸起模型研究了微观电场对粒子运动的影响,研究结果为真空击穿理论提供了支撑。王立军等[9-10]利用二维粒子模型研究了真空电弧弧后阶段等离子体衰变以及横向磁场和金属蒸气的影响。贾申利等[11]以一维粒子模型为基础,研究了粒子温度对弧后等离子体衰减过程的影响。A. Anders等[12]经研究得出结果:触头尖端造成电场畸变出现电子发射进而形成等离子体,造成弧后鞘层击穿。上述粒子仿真研究的正确性需要残余等离子体衰减过程的实验研究进行对比验证,因此开展高时间分辨率的弧后残余等离子体诊断实验测试需求迫切。

    在弧后残余等离子体实验研究方面,董华军等[13]设计了真空电弧观测装置,利用高速摄像装置CCD对真空电弧进行了诊断并验证了电子密度的理论表达式。袁召等[14]利用发射光谱法诊断了真空电弧内等离子体相关参数,研究了不同电流下电弧内粒子的分布规律。K. Nagai等[15-16]通过激光汤姆逊散射法测量了非平衡大气等离子体的电子密度和电子温度。Y. Inada[17]利用激光波前感应器测量了真空电弧燃烧时金属蒸气密度和真空等离子体的电子密度。王浩然等[18-19]利用激光诱导荧光的光学诊断方法,研究了电弧零区铜金属蒸气的演变过程,测量得到了零区下的铜蒸气的二维分布。A. Schneider等[20-22]通过探针法诊断了鞘层的发展过程,丰富了弧后阶段粒子运动理论。A. Klajn等[23-24]通过探针法测量电弧发展中等离子体参数和减速场分析器诊断了残余等离子体特性。邹积岩等[25]研究在真空电弧镀膜情况下,朗缪尔探针用于等离子体参数诊断的可行性和理论适用性问题。

    在现阶段关于残余等离子体密度诊断主要分为两种方法:光学诊断方法和探针诊断方法[15-24]。对于实验条件方面:光学诊断装置价格昂贵且实验操作繁琐,难以进行诊断方法的大面积推广;而探针诊断成本相对较低且结构简单可靠,但会受到一定程度测量因素的干扰。在诊断结果方面:光学诊断应用于区域面的间断测量同时易受到区域内部干扰粒子的影响;而探针诊断适用于区域点的连续测量,所以探针诊断结果具有良好的时间分辨率和空间分辨率。因此在综合考量两种弧后残余等离子体密度诊断方法,探针诊断方法有着更高性价比、测量范围广泛和使用方法简单的优点,具有更加广阔的使用前景,同时也更利于诊断方法的推广。

    探针诊断属于接触式测量方法,在一定程度上会对所测量等离子体一定的扰动,同时也易受电磁干扰影响,因此需要在探针结构配置选择、探针诊断系统设计和数据软件处理方面提出更高的要求。本文针对探针结构、诊断系统整体设计以及诊断结果数据处理方面进行更加深入细致的研究,加强诊断结果的时间分辨率和空间分辨率,从而进一步提高探针诊断结果的准确性和可靠性。

    本文首先分析了基于电子饱和区的等离子体参数诊断的探针基本工作原理,提出了一种真空电弧弧后残余等离子体的探针诊断方法。从探针结构的选择、控制电路的设计以及诊断结果数据处理等方面进行设计,研制了真空断路器弧后残余等离子体探针诊断系统。基于断路器合成试验回路和真空腔体搭建了用于诊断弧后残余等离子体的试验系统,开展了单探针的系统测量实验,研究得到短路电流、触头结构和空间位置对弧后残余等离子体衰减过程的影响规律,系统地与不同诊断方法下的结果进行对比,验证探针诊断方法可行性与测量结果准确性。

    • 静电探针法属于接触式诊断方法,其基本原理是通过绘制探针电压与探针电流之间的关系得到探针伏安特性曲线,通过曲线分析进而得到等离子体相关参数。

      图1所示即为探针伏安特性曲线,Vp是探针上所施加的电压值,Ip是流经探针的电流值。在图1中,将伏安特性曲线共分为分成3个区域,分别是电子饱和区、离子饱和区和过渡区。当探针工作在离子饱和区①中时,被探针所采集的粒子绝大部分是离子,电子不能被收集,此时探针上流过的电流为饱和离子流Iis;②是过渡区,探针工作在此区域时,电子和离子都能够被采集到,但是由于离子要比电子的运动速度小很多,因此探针上采集到的电子数量要远大于离子数量;③是电子饱和区,由于探针电压的影响,探针上采集的绝大部分是电子,此时可将探针电流视为饱和电子流Ies。其中Vsp是等离子体的空间电位,同时对应的电压值也是过渡区与电子饱和区的分界线;而当探针上收集到的离子和电子数量一致时,探针电流为零,此时探针上对应所施加的电压是悬浮电位Vf

      在本文中,利用探针伏安特性曲线的电子饱和区,基本原理如下:在探针施加一个恒定的电压值,使探针持续稳定地工作在电子饱和区从而持续收集电子;此时探针所采集的粒子绝大部分是电子,此时流经探针的电流曲线为饱和电子流Ies随着时间的变化曲线;接下来利用数据处理程序对饱和电子流曲线Ies进行去除零漂、滤波等处理,之后通过Ies与电子密度ne之间计算公式将探针电流曲线转换为电子密度变化曲线;因此可实现探针电流和电子密度的变换,进而得到探针所测量处弧后电子密度的演变过程。

      对于真空电弧弧后阶段来说,鞘层变化较快,一般衰减时间为10−30 μs,残余初始电子密度一般为1010−1011 cm−3。真空电弧弧后阶段是一个瞬态变化过程,因此对诊断结果的时间分辨率(μs级)要求较高,而高帧率的光学诊断设备价格昂贵,同时光学诊断方法中区域面的测量易受到区域内部其他粒子干扰的影响;相比来说探针诊断方法可使探针持续稳定工作在电子饱和区,通过收集饱和电子流即可得到较高时间和空间分辨率的残余等离子体电子密度的演变过程。

    • 对于真空电弧弧后等离子体来说,弧后等离子体是呈电中性的稀薄等离子体并服从麦克斯韦分布;在弧后阶段真空触头间隙外的周围区域几乎不存在磁场,可以排除强磁场对探针测量结果的影响;同时本文中探针选用的是直径为1 mm的钼丝,能够有效减少次级电子发射,并且探针周围的鞘层厚度相比于探针半径可忽略[22],满足探针的使用条件。

      基于电子饱和区原理的等离子体探针诊断测量电路如图2所示,其中R1是采样电阻,用于收集探针电流,R0是保护电阻,防止电路中电流过大,D0是二极管,避免反向电流注入,D1是TVS管,以防探针上受到过电压的流入并损坏测量电路;U0是外加激励源,使探针持续工作在电子饱和区,根据探针工作的伏安特性曲线[21],在等离子体密度为1010−1011 cm−3时,等离子体的空间电位在30−40 V左右,本文选用36 V作为偏置电压。

      探针结构示意图如图3所示,探针一般采用钼丝,支撑探针的是氧化铝陶瓷管,其中rC是探针半径,rE是探针半径和探针鞘层厚度之和,SE是探针采集等离子体的边界区域面积,探针长度l为4 mm。实际中很难直接测得探针鞘层厚度且在实际计算中由于鞘层厚度相比于探针半径(0.5 mm)很小[22],因此一般忽略探针鞘层厚度,计算SE可简化为SESP(探针金属的表面积)。

      探针处所测量的等离子体电子密度、探针电子电流密度和电子迁移速度之间满足式(2)

      式中,jes是电子电流密度,e是电子电荷量,ne是电子密度,ve是电子迁移速度且ve=(8kTeme1/2

      探针电流与探针电子电流密度由式(3)计算

      式中,Iprobe是探针上采集的电流值,SE是探针采集等离子体的边界区域面积。

      由公式(2)−(3)可通过jes将可见的宏观量(探针电流)Iprobe与不可见的微观量(电子密度)ne联系起来

      因此

      其中Ai=4/eveSE;其中弧后阶段的电子温度是采用双探针技术所测量得到[22],电子温度基本保持不变为3 eV,代入ve=(8kTeme)1/2,再将Spe代入式(4)得到对应的本文探针结构下Ai约为1.8×1012 cm−3A−1,后续根据测量得到的探针采集到的电流曲线Iprobe即可得到弧后不同时刻的残余等离子体电子密度变化。

    • 探针结构布置如图3所示,探针选用比热系数大、熔点高、溅射系数小的钼丝,直径为1 mm,探针外部由氧化铝陶瓷管(内径为1.1 mm,外径为2 mm)实现绝缘,探针测量部分弯折90°,呈“L”状。探针支撑装置如图4所示。

    • 根据弧后残余等离子体探针诊断基本原理,探针所施加电压激励需要在电流过零前30−50 μs,为保证此条件,由合成试验回路的时序控制装置分别对触发控制回路和探针控制电路施加信号命令,形成不同信号命令间的时序配合以达到探针电压施加在主电流过零前30−50 μs目的。

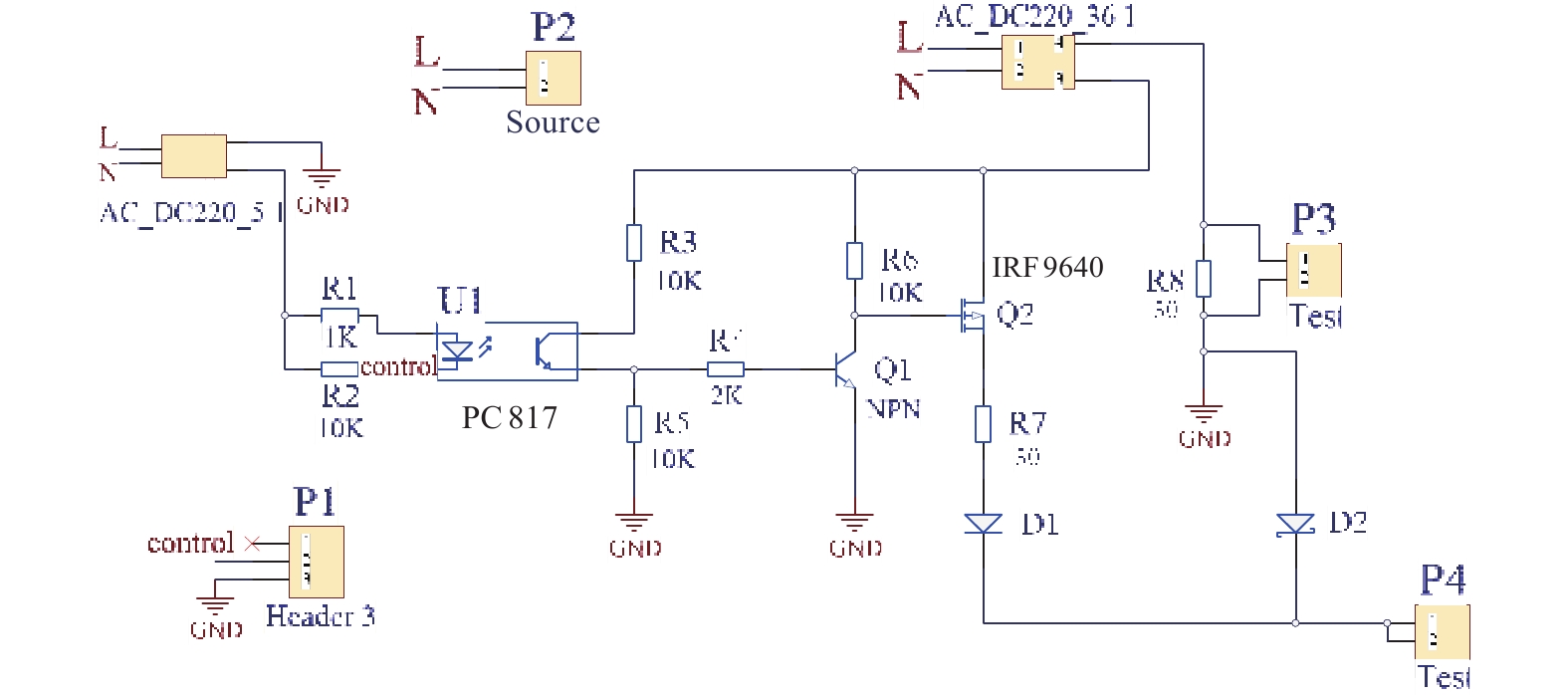
      探针控制电路如图5所示,探针控制电路接收到时序控制器命令后,光耦PC817导通,进而使得三极管Q1导通,从而触发N沟道MOS管IRF9640导通,36 V直流电压激励施加于探针上(其中时序开关延时小于1 μs,可忽略不计)。通过时序控制对触发电路和探针电路施加不同信号进行配合,可实现短路电流过零前30−50 μs之后残余等离子体电子密度演变过程的诊断。

    • 根据1.2节弧后残余等离子体探针诊断原理,探针数据处理系统设计如图6所示。首先需要将采样电阻上的电压波形曲线换算成探针电流波形曲线,并对探针电流进行一定的零漂修正;其次根据已知的参数SpmeTe求出Ai的值,并代入电子密度ne与探针电流Iprobe的换算公式,可得到电子密度衰减曲线;接下来利用移动平均值计算方法对该曲线进行滤波处理,去除曲线中的噪声(求取前后10个数字的平均值作为中间值),最后导出数据。

    • 探针实验电路如图7所示:其中电流源是由电感值为600 μH的电感Li和电容值为16 mF的电容Ci组成,可以产生频率为50 Hz的工频电流;CB为电路保护开关,其主要有两个作用:一是实验结束后将真空腔体与电流源回路隔离,保护人身安全的同时还可以防止实验结束时电流源和调频回路产生的振荡高压对实验结果的影响;二是在实验开始的时候防止电流源充电过程中触头间隙产生误触发。C为电容值0.2 μF的调频电容,并联在真空腔体两端,其作用主要是产生满足本次实验所需的暂态恢复电压(Transient Recovery Voltage,TRV)。

      基于合成回路电流源和可拆卸式真空腔体搭建的弧后残余等离子体实验平台如图8所示,真空腔体由抽真空系统将其气压抽至10−5 Pa,内部触头可更换且触头间隙可调。电弧弧压由高压差分探头(OD5070)测量,探针电流通过探针控制电路中的高精度采样电阻获取,开断电流由电流钳测量。

      探针实验整体波形如图9所示,其中电弧电压采用Uarc表示,开断电流采用Iarc表示,探针偏置电压采用Up表示,探针电流采用Ip表示。在开断电流为5 kA时,电弧电压为30−70 V,探针电压激励施加在开断电流过零前40 μs,在电流过零后,暂态恢复电压施加于触头两端,TRV振荡频率为15 kHz,通过对采集到的探针电流进行数据处理之后,即可得到弧后阶段的电子密度衰减过程。

    • (1)开断电流大小的影响

      在触头结构、探针位置和TRV不变的条件下,系统研究开断电流从2−6 kA时弧后阶段电子密度的演变过程。其中探针与触头位置布置如图7中所示,触头间距为10 mm,触头为直径50 mm的纵磁触头,探针位于触头中间位置5 mm距离处。

      开断电流为2−6 kA时的弧后残余等离子体电子密度诊断结果如图10所示。开断电流采用Iarc表示,电流过零点的电子密度定义为零区初始电子密度,采用ne0表示,开断电流和零区初始电子密度的关系如表1所示。

      通过图表可知,随着开断电流的增加,零区初始电子密度由2.1×1010 cm−3增加到5.7×1010 cm−3,同时电子密度衰减到零的时间(简称衰减时间)也随着开断电流增加而增加,这与真空电弧及弧后鞘层理论一致,定性说明了该诊断方法可行性。

      (2)探针与触头不同距离的影响

      在上述触头结构和布置情况下,开断电流为5 kA保持不变,系统研究探针距触头不同距离的残余等离子体电子密度演变规律,同时探针与触头之间的距离采用d表示。在探针距离触头的距离为5−25 mm时的零区初始电子密度ne0分布如图11所示,每个位置的零区初始电子密度是采用多次平均的方法得到。

      由图可知,当距离由5 mm增加到25 mm时,零区初始电子密度由4.8×1010 cm−3至2.4×1010 cm−3,因此随着距离触头位置越远,零区初始电子密度越小,而弧后鞘层发展过程中,距离触头距离越远,电弧记忆效应残余的等离子体越少。

      (3)不同触头结构的影响

      在电流为5 kA和探针距离触头位置为5 mm时,对比了直径为50 mm的纵磁触头(AMF)和横磁触头(TMF)弧后残余等离子体电子密度衰减过程如图12所示。

      纵磁和横磁触头零区初始电子密度分别为4.9×1010 和5.7×1010 cm−3,纵磁和横磁触头弧后残余等离子体电子密度衰减时间约为35 和50 μs,对比可知,纵磁触头零区初始电子密度低且衰减时间短,说明纵磁触头具有更快的弧后介质恢复速度,其交流开断能力要强于横磁。

      (4)探针与触头不同位置的影响

      在其他条件一定时,研究探针位于触头近阴极、中间和近阳极等不同位置对弧后残余等离子体电子密度影响如图13所示,近阳极处、中间处和阴极处的弧后初始电子密度分别为4.4×1010、4.8×1010和3.6×1010 cm−3。通过该测量结果可知:触头间隙中间位置的弧后初始电子密度最大,靠近阳极和阴极处的略小;测量结果与阴极斑点形成的电子发射过程相吻合。

    • 本文将实验中弧后残余等离子体电子密度的测量结果与其他光学诊断、探针诊断及仿真参数进行了对比,王立军等[9-10]利用二维粒子模型研究了真空电弧弧后阶段电子密度的演变规律,电弧零区电子密度初始设置值为1×1011 cm−3;Gortschakow S等[26]利用发射光谱诊断方法测量了电弧零区及弧后早期阶段的蒸汽密度和粒子密度,电弧零区电子密度初始值2×1011 cm−3。Popov S等[21-22,27]得到零区电子密度初始值2×1011 cm−3利用探针诊断方法研究了弧后等离子体在空间的分布衰减变化和阴极鞘层发展过程。通过对比分析可知目前测量得到的零区初始电子密度在1−2×1011 cm−3,本文结果量级为1011 cm−3,定性说明本文诊断方法的有效性。

      为进一步说明本文测量结果的准确性,本文开展了距平板触头不同距离的零区初始电子密度的实验研究,实验结果如图14所示,本文实验中采用直径为20 mm平板触头且触头开距为10 mm,与文献[21,27]实验条件一致,文献[21]中开断电流为8 kA,文献[27]中开断电流为10 kA且施加纵向磁场。经对比分析可知,本文实验中测量的电子密度在数值、衰减时间和变化规律上与文献[21,27]有很高的吻合度,定量验证了本探针诊断系统的准确性,但由于实验电路参数如TRV参数和开断电流与文献[21,27]存在一定差异,造成实验结果有所不同,后续将进一步进行探针系统的修正和校准,为真空断路器弧后阶段残余等离子体诊断提供经济、可靠的诊断手段。

    • (1)本文提出了一种基于探针伏安特性曲线电子饱和区的弧后残余等离子体电子密度诊断方法,设计了探针结构、探针控制电路和信号处理系统,研制了真空断路器弧后残余等离子体诊断系统。

      (2)系统研究了不同短路电流、不同触头类型和不同空间位置对弧后残余等离子体电子密度衰减过程的影响规律:弧后残余等离子体电子密度随着短路电流的增加而增加,随着空间距离的增加而减小;定性地验证了诊断系统的有效性。

      (3)该系统测得弧后等离子体初始阶段电子密度为1010 cm−3−1011 cm−3,衰减过程为30−40 μs,并对比了国内外其他诊断结果,电子密度数量级和变化规律与他人结果相吻合,验证了该探针诊断系统的准确性。

    参考文献 (27)

目录

/

返回文章
返回